移动电话:18011846825
公司座机:020-84265726
服务热线:400-000-9932
工厂展厅:佛山市高明区明城镇明二路102号
总部地址:广州市白云区广州民营科技园科泰一路2号产业互联网创新中心A栋7A楼

近日,民政部、国家发展改革委、财政部、住房和城乡建设部、国家卫生健康委、银保监会、国务院扶贫办、中国残联、全国老龄办等9部委联合印发《关于加快实施老年人居家适老化改造工程的指导意见》。《指导意见》主要包括如下重点内容:
一、目标任务和基本要求
2020年底前,采取政府补贴等方式,对纳入分散供养特困人员和建档立卡贫困人口范围的高龄、失能、残疾老年人(以下统称特殊困难老年人)家庭实施居家适老化改造,为决战决胜脱贫攻坚提供兜底保障。“十四五”期间,继续实施特殊困难老年人家庭适老化改造,有条件的地方可将改造对象范围扩大到城乡低保对象中的高龄、失能、残疾老年人家庭等。
二、改造项目内容
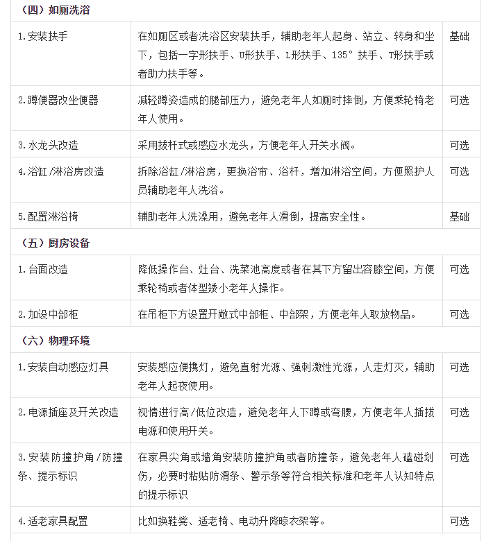
居家适老化改造项目和老年用品配置推荐清单
明确7项基础类项目和23项可选类项目。基础类项目是政府对特殊困难老年人家庭予以补助支持的改造项目和老年用品,是改造和配置的基本内容;可选类项目是根据老年人家庭意愿,供自主付费购买的适老化改造项目和老年用品。
7项基础类项目改造内容涉及产品包括:防滑砖或地胶、坡道(水泥或移动式)、床边护栏、洗手间扶手、淋浴椅、手杖、防走失装置等。详情见后。
三、具体发展措施
1、对特殊困难老年人最急需的居家适老化改造项目通过财政补贴、社会捐赠等方式予以必要支持;
2、将特殊困难老年人家庭居家适老化改造中符合条件的服务事项列入政府购买养老服务指导性目录;
3、探索建立家庭养老床位,支持养老服务机构参与居家适老化改造,并上门提供照料服务,实现机构养老与居家社区养老融合发展;
4、支持装修装饰、家政服务、物业等相关领域企业主体拓展适老化改造业务。符合条件的从事居家适老化改造工作的养老服务机构可享受相应税收优惠政策;
5、稳步推进康复辅助器具社区租赁服务试点,为符合条件的改造对象提供家门口的康复辅助器具租赁服务;
6、将居家适老化改造与信息化、智能化居家社区养老服务相结合,加大养老终端设备的适老化设计与开发应用,加大高质量的老年用品和服务供给;
7、支持商业保险机构按照市场化原则创新保险产品设计,将老年人急需的康复辅助器具纳入保险支付范围等。
四、明确加强部门协作配合,注重制度衔接
民政部发挥养老服务部际联席会议牵头作用,将居家适老化改造作为养老服务工作的重要内容,加强统筹协调、督促落实和绩效评价;
民政部、财政部通过指导统筹使用彩票公益金予以支持;
住房和城乡建设部指导有条件的地区结合城镇老旧小区改造同步开展居家适老化改造;
国家卫生健康委(全国老龄办)将居家适老化改造作为实施健康中国行动、推进老年友好社区和老年友好城市建设的重要内容;
银保监会支持商业保险机构开展相关的产品和服务创新;
扶贫办、残联协助做好相关改造对象认定和资格审核。
附:老年人居家适老化改造项目和老年用品配置
推荐清单


